Table des matières
Pour faire suite au précédent article, je vais vous décrire la seconde partie de ce transceiver.
La seconde platine intègre le DDS, l’affichage de la fréquence et la commutation des tensions pour la partie émission et réception de la platine principale et PA. Le circuit tient sur une carte gravée en double face de 11,5 sur 8,5 mm.
La partie commutation : (encadré rouge)
Elle est composée de 2 transistors classiques commandant un relais, la mise à la masse de l’entrée PTT commute le relais pour envoyer les tensions positives utiles au bon fonctionnement des platines principales et PA.
Le Microprocesseur et DDS :
Ce circuit a été construit à l’aide d’une platine DDS AD9805 toute faite et vendue à bas prix. Cette platine a été développée par ses concepteurs pour être pilotée par un petit module « Arduino » facile à programmer.
Une fois le programme développé et testé sur un « ARDUINO UNO » j’ai simplement transposé la partie microprocesseur pour le rendre autonome sur une carte.
Le processeur gère et affiche la fréquence avec un pas pouvant varier de 10 Hz à 500 kHz, le niveau de réception (S mètre) et la mesure de puissance d’émission.
Le microprocesseur est un ATMEGA328P est cadencé à 16 MHz, possède 6 entrées analogiques (tension) et 14 entrées logiques (entrée/sortie). Il possède une mémoire de 32 ko pour le travail, le langage de programmation est spécifique et ressemble à du basic.
Le DDS, l’encodeur optique et l’afficheur 2 lignes 16 caractères sont pilotés à partir des ports logiques.
Le changement de pas pour l’excursion de fréquence, le S mètre, la mesure de puissance de sortie de l’ampli et la commande d’émission sont raccordés aux entrées analogiques.
Ce circuit est alimenté en 5 V à partir d’un LM340 car avec le rétro-éclairage de l’afficheur, la consommation dépasse l’ampère et nécessite un refroidissement conséquent. Contrairement à l’implantation sur la carte, le circuit régulateur de tension LM340 est du type TO3, il est monté sur la face arrière du transceiver.
Le DDS est capable de sortir une fréquence variant de 1 à 40 MHz, dans notre cas il est limité en fonctionnement par le programme et génère une fréquence variant de 11,8652 à 12,2142 MHz, ce qui donne avec la fréquence intermédiaire de la carte principale (4,9152 MHz) une couverture du transceiver de 6,950 à 7,299 MHz.
Le niveau de sortie est insuffisant pour attaquer directement le mélangeur de la carte principale nécessitant un niveau de +7 dBm ou 500 mV. De plus le signal issu du DDS n’est pas exempt d’harmoniques, c’est pour cela qu’il est amplifié par un petit circuit linéaire type ERA3 qui remonte le niveau et ensuite filtré pour ne laisser passer que la bande de fréquence utile au mélangeur.
Le filtre passe-bas (encadré vert) est du type Tchebychev, sa fréquence de coupure à -3 dB se situe autour de 15 MHz, son entrée et sa sortie ont été calculées pour respecter une impédance de 50 ohms.
Les selfs de 610 nH sont réalisées en bobinant 14 spires de fil 35/100 sur un petit tore type T37-6.
La platine DDS et le microprocesseur sont montés sur un support.
L’amplificateur ERA3 peut être remplacé par un modèle similaire, sa résistance d’alimentation devra alors être recalculée.
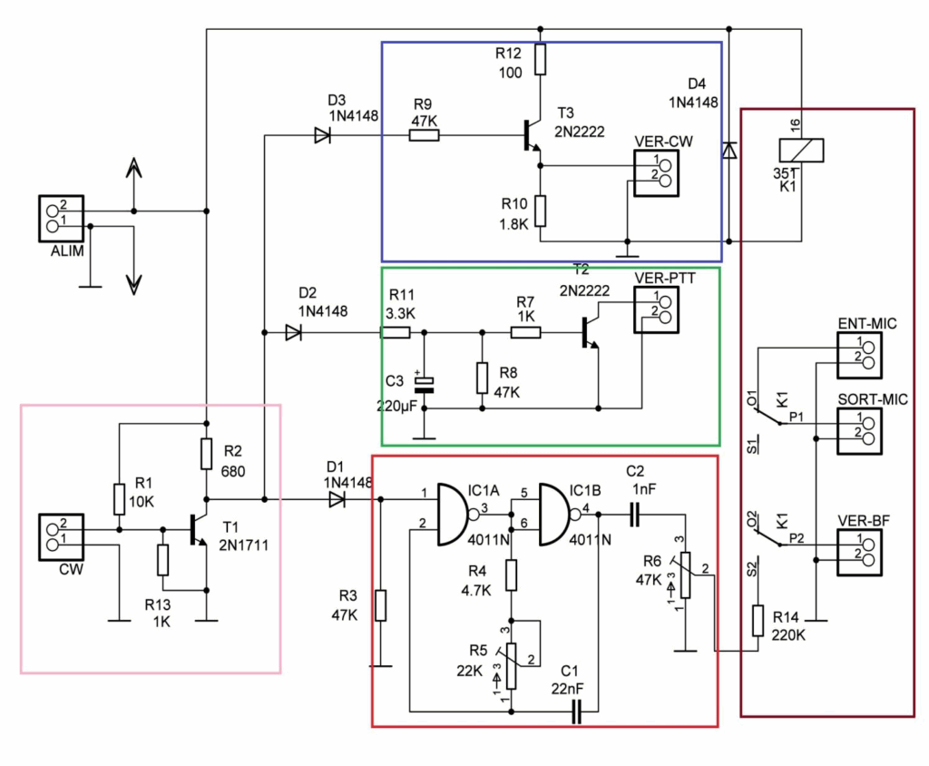
La carte CW :
Cette carte permet de commuter le TX en émission pendant un temps plus long que la frappe sur la clef CW tout en effectuant un monitoring de la frappe CW.
La carte est commandée par la mise sous tension de celle-ci via un interrupteur sur la façade de l’émetteur basculant le mode de fonctionnement de LSB à CW. La mise sous tension de la carte commute également un relais (encadré marron) déconnectant le micro et connectant la sortie de l’oscillateur de monitoring vers l’ampli BF.
La frappe sur la clef branchée sur l’entrée CW (encadré Rose) envoie via le transistor (2N1711) une tension vers les différents modules du circuit.
- Le premier module (encadré rouge) est un oscillateur TTL dont la tonalité est réglable par le
potentiomètre R5, le niveau de sortie se règle par le potentiomètre R6. - Le second module (encadré vert) commute l’émetteur en émission le temps que la clef CW est activée et ce avec une constante de temps de 1 seconde permettant de ne pas repasser en réception trop vite.
- Le troisième module (encadré bleu) envoie une tension sur la carte principale au rythme de la clef pour envoyer le message en CW.
Les schémas des différentes platines, typons ainsi que le fichier inséré dans le microprocesseur de cet ensemble (pour ceux qui veulent s’essayer ou modifier le programme) sont accessibles sur le site du RCN-EG dans la rubrique Projet 2016.
Ils seront accessibles au fur et à mesure de la parution des articles du projet.
Fin de la seconde partie, dans la troisième partie nous vous présenterons la platine PA et l’interconnexion des différentes platines.




