Table des matières
Le RCN-EG a décidé de créer en 2015 un groupe technique qui a pour but de proposer la description et la réalisation d’un projet pour ses membres.
Le choix de ses membres s’est porté sur la réalisation d’un petit transceiver QRP (puissance inférieure à 10 W ) pour la bande des 7 MHz.
Le but des articles à venir sera d’expliquer aux moins aguerris d’entre nous le fonctionnement de chaque étage sans pour autant entrer trop profondément dans les détails et peut-être finir par la réalisation d’un kit qui vous sera proposé par le biais du R.C.N-E.G en fonction du nombre de demandes.
Ce transceiver est un condensé de descriptions parues sur le net en particulier celles de F6FEO et remaniées pour arriver au but recherché.
Commençons par le synoptique, l’ensemble est conçu en 4 cartes, la première carte regroupe toutes les fonctions principales du transceiver, la seconde le DDS et la partie commutation, la troisième le PA et la commutation antenne et enfin la quatrième les accessoires liés au fonctionnement CW.
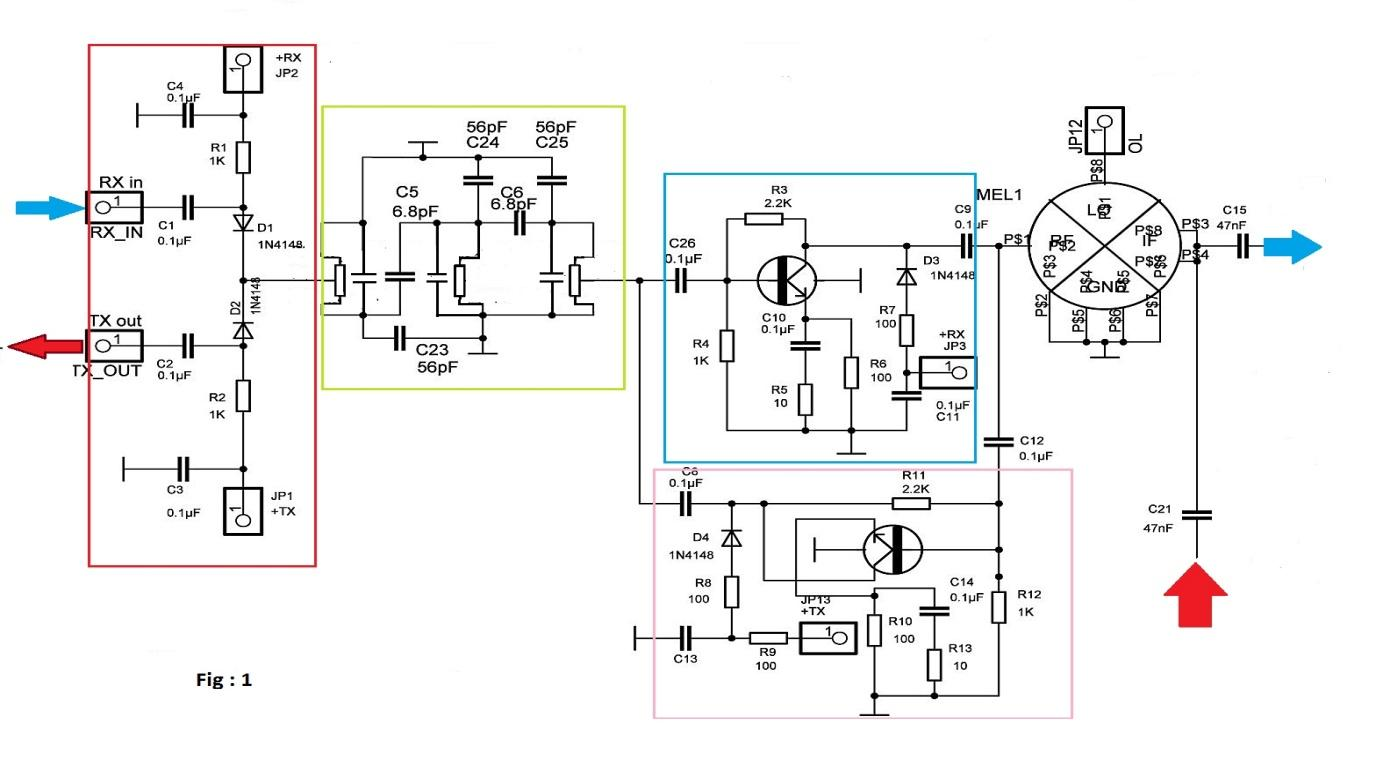
1 : le module de base : Cette platine regroupe la majeure partie des modules, réception, émission bas niveau et filtrage.
Par convention les flèches bleues sont affectées à la réception, et les rouges à l’émission. Nous allons décortiquer le schéma et l’étudier module par module.
Figure 1 :
Dans le cadre rouge il y a le commutateur pour les signaux émission / réception. La commutation se fait par l’intermédiaire de diodes dans lesquelles on fait passer un léger courant pour laisser passer la HF.
Normalement pour ce type de commutation des diodes « pin » seraient plus appropriées mais compte tenu de la fréquence et du niveau des signaux une simple diode 1N4148 fonctionne très bien pour cette fonction de commutation.
La sortie commutée entre dans le filtre de bande (encadré vert) constituée de 3 circuits L-C accordés et couplés par des capacités de 6,8 pF, la bande passante du filtre est de 600 kHz centrée autour de 7,100MHz.
La sortie du filtre attaque deux amplificateurs montés tête-bêche (encadré bleu pour la réception et mauve pour l’émission). Ces amplis ont un gain de 10 dB pour compenser les pertes de signal dans le filtre de bande et dans le mélangeur équilibré qui suit.
Ces amplis ne fonctionnent pas en même temps et n’entrent en fonction qu’une fois alimentés d’où les points d’alimentation repérés (+RX) et (+TX).
Le mélangeur à diodes SRA-1 qui suit permet de transposer le 7 MHz (+ ou – 200 kHz) issu du module précédent, en un signal fixe appelé Fréquence intermédiaire ou FI (4,9152 MHz) à l’aide d’un signal en provenance du VFO (DDS) 11,9152 MHz + ou – 100 kHz (flèche verte). Ce type de mélangeur fonctionne dans les 2 sens en fonction de l’injection de la HF sur ses entrées.
Partie FI 4,9152 MHz et filtre à quartz
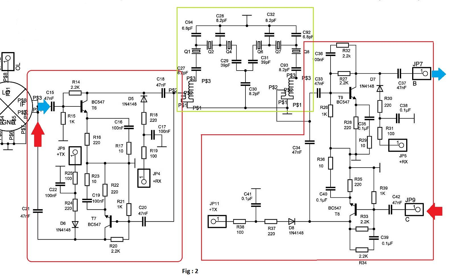
Cette partie du schéma (Fig 2) est composée de 2 amplificateurs de 10 dB en tête-bêche (encadré rouge) encadrant le filtre à quartz.
Ces amplificateurs apportent un peu de gain au module et compensent les pertes dues au filtre à quartz. En réception comme en émission le filtre limite la bande passante du signal FI de façon à ne laisser passer que la bande latérale voulue. La bande passante du quartz est définie par construction.

Ce filtre à quartz a une bande passante de 2 kHz et il se compose de 6 quartz qui ont un écart de résonnance de moins de 50 Hz.
Le filtre est calculé pour avoir un facteur de forme correct, 2 kHz à -3 dB et 4 kHz à -60 dB la perte d’insertion est de moins de 5 dB.
Sur le net on trouve de nombreux articles permettant de calculer ce type de filtre dit en échelle.
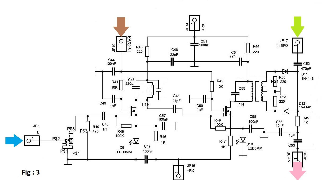
Amplificateur FI a gain variable :
Le signal FI (4,9152 MHz flèche bleue) en provenance du module précédent entre dans un amplificateur équipé de 2 transistors à effet de champ double porte du type BF960.
Le gain de ce module peut varier de -20 à +40 dB en fonction de la tension de CAG (Correction Automatique de Gain flèche marron) qui sera appliquée sur la porte G2 des transistors.
Cet ampli FI est suivi d’un démodulateur équilibré.
Le signal FI mélangé au signal en provenance de l’oscillateur de battement (BFO flèche verte) produit un signal basse fréquence (flèche rose) qui sera amplifié par le module suivant pour devenir audible sur un haut- parleur.
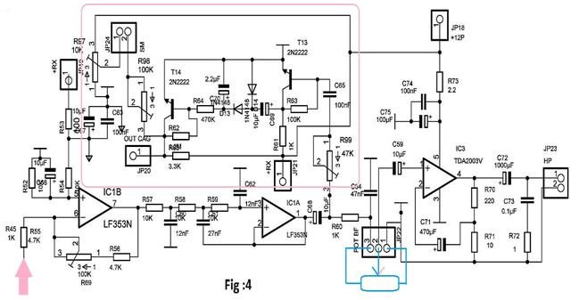
Le signal basse fréquence en provenance du démodulateur SSB est tout d’abord préamplifié par un amplificateur opérationnel dont le gain est réglable par un potentiomètre, puis filtré par un second amplificateur opérationnel ayant un gain égal à 1 avant d’attaquer l’ampli BF (fig 4).
Les variations de niveau de la HF entrant dans le récepteur et tout au long de la chaine de réception étant très importantes (supérieures à 80 dB soit plus de 10 000) il est nécessaire pour pouvoir comprendre le message BF ou la parole, de limiter la variation du signal BF sortant du haut-parleur à un niveau compatible avec l’oreille humaine soit 20 à 30 dB. D’où cet élément important qu’est la CAG.
Correction Automatique de Gain : (encadré rose fig 4)
Le signal en sortie du filtre basse fréquence est amplifié par un transistor puis redressé pour commander le transistor qui va générer la tension de CAG (flèche marron), cette tension sera inversement proportionnelle au niveau de BF injecté dans le circuit .
Le niveau de CAG va également servir à faire dévier le Smètre ou indicateur de niveau de réception.
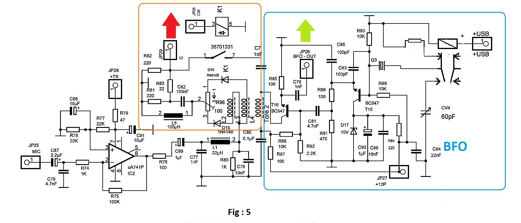
Partie émission :
Ce module comprend le BFO, le modulateur équilibré et le préampli micro.
Le BFO ou oscillateur de battement (encadré bleu) sert en émission et en réception.
En réception cet oscillateur permet de reconstituer le signal en le mélangeant au signal FI pour obtenir un signal basse fréquence compréhensible par l’oreille humaine.
En émission le signal issu du BFO est mélangé (dans l’encadré rouge) au signal issu du préamplificateur micro pour obtenir un signal modulé en DSB ou double bande latérale (flèche rouge).
Le signal issu du mélange une fois passé dans le filtre à quartz donnera le signal LSB (bande latérale inférieure) qui sera soustrait au DDS pour obtenir du 7 MHz et amplifié pour atteindre l’amplificateur final ou PA.
Sur cette carte le chemin suivi par le signal HF sorti du modulateur équilibré est exactement inverse de celui utilisé pour la réception. Le niveau de sortie émission de ce module est proche de 10 mW.
Le préamplificateur micro est réalisé avec un amplificateur opérationnel qui a un gain fixe suivi d’un filtre ne laissant passer que les signaux de basse fréquence vers le modulateur équilibré.
La génération d’un signal CW est réalisée en shuntant le modulateur équilibré (encadré rouge fig 5) par l’intermédiaire d’un contact de relais commandé par un manipulateur.






